Herramientas de usuario

Herramientas del sitio


hepatitis_b

¡Esta es una revisión vieja del documento!


HEPATITIS B

Vacunas monovalentes:
ENGERIX B ® (adultos y pediátrica)
BIOVAC HB ® (adultos y pediátrica)
HEPATIVAX ® (adultos y pediátrica)

Vacunas combinadas que incluyen Hepatitis B:
TWINRIX ® (HB+HA) de 1 a 15 años inclusive.
TWINRIX ® (HB+HA) a partir de 16 años.
QUINTUPLE PENTAVALENTE: (HB+DTP+Hib)
SÉXTUPLE ACELULAR


Edad mínima para la aplicación: Recién Nacido
Intervalo mínimo interdosis:
Entre 1º y 2º: 1 mes
Entre 2º y 3º: 2 meses
Entre 1º y 3º: 4 meses
La última dosis no debe colocarse antes de los 6 meses de vida.

No es necesario reiniciar esquemas


¿Que enfermedad previene esa vacuna?
Es una vacuna elaborada por ingeniería genética, inactivada, que tiene una eficacia del 90 al 95% para prevenir la infección por el virus de la hepatitis B en niños y adultos.
El principal objetivo de la inmunización es prevenir la enfermedad crónica.

¿A qué edad se aplica?
En el recién nacido y a los 2m, 4m y 6m.
En Argentina a partir de Julio de 2012 se implementó la vacunación universal para todos los habitantes del país con el objetivo de disminuir la incidencia, complicaciones y mortalidad asociadas a hepatitis B.
-A los 11 años, el Calendario Nacional recomienda iniciar o completar esquema.
-En adultos sin antecedentes de vacunación, se aplican 3 dosis: las 2 primeras con intervalo de 1 mes y la 3∘ dosis 6 meses después de la 1∘
No se requiere refuerzo en niños o adultos inmunocompetentes que han recibido el esquema completo.

- El RN que no recibió vacuna monovalente dentro de las primeras 12 horas de vida, aunque pierde la posibilidad de prevención de la transmisión vertical, las puede recibir posteriormente coincidiendo con las consultas habituales. Tres dosis de vacuna combinada (a los 2, 4 y 6 meses de vida).

¿Por qué vía se aplica?
En menores de 1 año en la región anterolateral del muslo y en mayores de 1 año en la parte superior del brazo.
La vacuna se presenta en forma monovalente o combinada con otras vacunas como:
Vacuna quíntuple o pentavelente (DTP-Hib-HB).
Sextuple acelular

Dosis
Recién nacidos, lactantes, niños y Adolescentes (hasta los 19 años) 5 ó 10 µg.
Adultos (a partir de los 20 años) 10 ó 20 µg.(la edad de corte y la dosis varia según el laboratorio productor)
Huéspedes hemodializados y otros inmunodeprimidos: 20 µg (hasta los 19 años inclusive)/ 40 µg (a partir de los 20 años).
Esquema clásico: 0-1-6 meses.
Otros esquemas alternativos 0-1-4 meses y 0-2-4 meses.

Reacciones adversas esperables
Ocasionalmente signos inflamatorios leves en la zona de aplicación.
Ceden espontáneamente en 24 a 48 horas.

Consideraciones

  • - Si se interrumpe el esquema de vacunación deben completarse con las dosis faltantes.
  • - El intervalo mínimo entre la 1º y 2º dosis es de 1 mes, entre la 2º y la 3º de 2 meses y entre la 1º y la 3º es de 4 meses.
  • - La última dosis de los lactantes se debe administrar a partir de los 6 meses (o 24 semanas) para lograr la respuesta inmunológica adecuada.
  • - En pacientes trombocitopénicos y hemofílicos sólo la vacuna monovalente se puede aplicar por vía subcutánea y lentamente. La vacuna combinada quíntuple DPT-HB+Hib no debe aplicarse en forma subcutánea pudiendo ser aplicada en forma intramuscular luego de la administración del factor de reposición debiendo presionar el sitio de aplicación durante un mínimo de 2 minutos.
  • En el personal de salud y en los inmunocomprometidos es recomendable realizar el testeo de anticuerpos cuantitativos antihepatitis B (AntiHBsAg) cuatro semanas después de la última dosis,considerándose que existe protección si el nivel es mayor a 10 mUI/ml. Quienes no respondan, deben ser revacunados con un esquema completo y volver a efectuarse la serología un mes después de concluida esta.

Eficacia de la vacuna:
Con 3 dosis: >95% en niños y adolescentes. 90% en adultos
Anti-HBs ≥10 mUI/ml: correlato serológico de protección de la inmunización, sólo cuando sigue a un esquema documentado y completo.
Factores que disminuyen la seroconversión
Del huésped: Bebés que pesan <2000 gr, personas >40 años, obesos, fumadores, sexo masculino, factores genéticos, diabetes, pacientes con insuficiencia renal crónica, hemodializados, receptores de transplante de órganos, niños con enfermedad celíaca, inmunocomprometidos, pacientes con infección HIV y aquellos con tratamiento.
De la vacuna: Aplicación en glúteo o subcutánea, congelamiento de la vacuna, esquemas acelerados.




Revacunación:
La memoria inmunológica permanece intacta por más de 30 años y protege contra la infección por HBV aún con títulos bajos de anticuerpos (anti-HBs <10 mUI/ml) o no detectables.
No se recomienda la revacunación (con una dosis de refuerzo, o con un esquema completo) para personas inmunocompetentes que han recibido el esquema completo siendo bebés, niños, adolescentes o adultos.

La revacunación se recomienda cuando el anti-HBs es <10 mUI/ml en las siguientes situaciones:

- Bebés nacidos de madres HBsAg-positivas
Si el bebé luego de recibir inmunoprofilaxis activa y pasiva, tiene HBsAg-negativo y anti-HBs <10 mUI/ml:
Revacunar con 1 dosis única de HB y dosar anti-HBs 1 a 2 meses después.
Si anti-HBs permanece <10 mUI / ml, completar el 2do esquema con 2 dosis adicionales de vacuna HB o bien, realizar un 2do esquema de 3 dosis y volver a estudiarlo con anti-HBs 1-2 meses después de la última dosis de vacuna\

- Personal de Salud
Si presenta dosaje de anti-HBs >10mUI/ml luego del esquema de vacunación de tres dosis, no se indicarán dosis de refuerzo, ni nuevos controles de serología,(a menos que sea un inmunocomprometido).
Con anti-HBs <10 mUI/ml: Revacunar con 1 dosis única de HB / Dosar anti-HBs 1 a 2 meses despues.
Si anti-HBs permanece <10 mUI / ml, completar el 2do esquema con 2 dosis adicionales de vacuna HB o bien, realizar un 2do esquema de 3 dosis y volver a estudiarlo con antiHBs 1-2 meses después de la última dosis de vacuna.

- Pacientes en hemodiálisis y otros inmunocomprometidos
Pacientes en hemodiálisis
-La necesidad de dosis de refuerzo debe evaluarse mediante pruebas anuales anti-HBs.
-Administrar una dosis de refuerzo cuando los niveles de anti-HBs sean <10 mUI/ml.
-No se recomiendan las pruebas anti-HBs 1-2 meses después de la dosis de refuerzo para evaluar la respuesta.
Otras personas inmunocomprometidas
(Personas infectadas por VIH, receptores de trasplantes de células madre hematopoyéticas y personas que reciben quimioterapia)
-No se ha determinado la necesidad de dosis de refuerzo.
-Considerar las pruebas anuales anti-HBs y las dosis de refuerzo para las personas con un riesgo constante de exposición.


Estudios serológicos Post-vacunación (anti-HBs cuantitativo)
No son necesarios luego de una inmunización de rutina de bebés,niños o adultos.
Indicaciones:
Bebés nacidos de madre HbsAg-positivas (realizar HBsAg y antiHBs a los 9 a 12 meses).
Equipo de salud en alto riesgo.
Pacientes en hemodiálisis.
Pacientes inmunocomprometidos (incluido pacientes HIV+).
Contactos sexuales regulares de individuos con HBsAg-positivos.
Personas ≥65 años.
Momento:
1–2 meses posteriores a la última dosis.

Personas con anti-HBs de ≥10 mUI/ml después del esquema de vacunas primario se consideran inmunes. Inmunocompetentes: Tienen protección a largo plazo .No necesitan más pruebas periódicas para evaluar los niveles de anti-HBs.
Inmunocomprometidos: Pueden necesitar pruebas anuales para evaluar las concentraciones de antiHBs

Si anti-HBs permanece <10 mUI / ml después de la revacunación, analizar HBsAg

Si HBsAg es positivo:
-Indicar tratamiento adecuado,
-Identificar y tomar medidas de control en las personas de contacto domiciliario, sexual o que comparten agujas.
Si HBsAg es negativo
Se consideran susceptibles a la infección HBV
Aconsejar acerca de:
-Precauciones para prevenir la infección HBV
-Necesidad de profilaxis post-exposición con IgHB cuando la fuente es HBsAg-positiva.


Profilaxis post-exposición
a- Perinatal: Los Recién nacidos de madres seropositivas(serología HBsAg positivo) deben recibir la vacuna antihepatitis B dentro de las primeras 12 horas de vida junto con la gammaglobulina específica lo más precozmente posible, antes de los 7 días postparto. Esta medida previene la transmisión en un 95% de los hijos.
Los bebés de madres cuyo estado HBsAg se desconozca, deben recibir vacuna HB dentro de las primeras 12 horas de vida y se debe determinar el estado de HBsAg de la madre lo antes posible. Si no se puede determinar el estado de HBsAg de la madre dentro de las primeras 12 hs de vida, se debe administrar a estos bebés IgHB (0.5 ml), además de la vacuna, dentro de las 12 hs. Luego completar 4 dosis en total.
Se deben realizar serologíasHBsAg y antiHBs de seguimiento, en el manejo de bebés nacidos de mujeres HBsAg positivas (salvo que se haya descartado la portación HBsAg en la madre).
La lactancia materna no está contraindicada una vez iniciada la inmunoprofilaxis.

b.Contactos con conviviente con infección Aguda de hepatitis B:
Los lactantes menores de 12 meses que han recibido alguna dosis de vacuna antihepatitis B deben completar su esquema de vacunación; aquellos no inmunizados deben recibir gammaglobulinaantihepatitis B 0,5 ml y vacuna simultáneamente y posteriormente completar el esquema.
Los mayores de 12 meses no vacunados o vacunados parcialmente deben completar el esquema de vacunación.
Solo está indicada la profilaxis con gammaglobulina si hubo contacto con sangre de la persona infectada.

c.Contactos sexuales de la persona con infección aguda: Debe recibir en forma inmediata una sola dosis de gammaglobulina antihepatitis B (0,06 ml/kg) y en forma simultánea comenzar el esquema de vacunación.

d. Exposición a sangre que puede o no tener partículas infectantes de hepatitis B: la decisión de realizar profilaxis con gammaglobulina antihepatitis B (0.06 ml/Kg) y vacunar a las personas expuestas, comprende analizar si se conoce el estado de enfermedad de la fuente, así como la vacunación contra la hepatitis B, respuesta inmunitaria de la persona expuesta y el riesgo ocupacional.


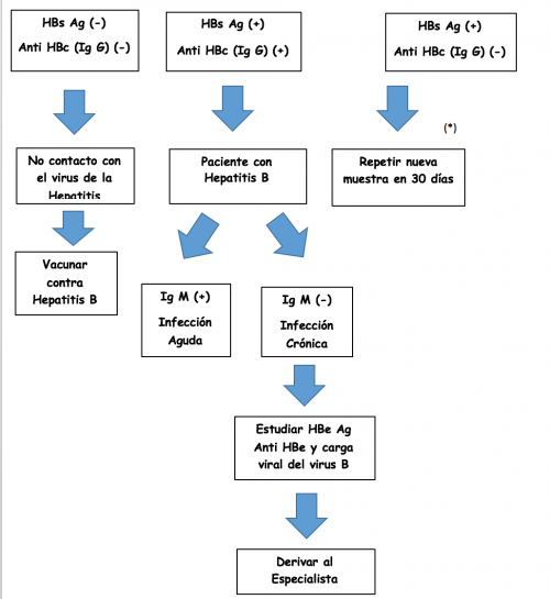
INTERPRETACION DE SEROLOGIA HEPATITIS B:

  • Enfermedad presente aguda actual: Anticuerpos Anticore IGM(+) + Antigeno de superficie (+)
  • Enfermedad pasada con portación anticuerpos: anticore IGG (+) IGM (-) Antigeno de superficie (+)
  • Enfermedad pasada sin portación anticuerpos: anticore IGG (+) IGM (-) Antigeno de superficie (-)
  • Sin antecedentes de enfermedad: Anticuerpos anticore IGG(-)/IGM(-) + antigeno de superficie(-)
  • Vacunado con respuesta a la vacuna: Anticuerpos antígeno de superficie en titulación (+) con valores en UI/ ml


2017.hepatitis_b.pdf


PREGUNTAS Y RESPUESTAS SOBRE ESTA VACUNA:

Embarazadas

Se puede colocar Hep B a embarazadas con seguridad?
La vacuna de Hepatitis B en embarazadas esta categorizada como vacuna segura, el embarazo y la lactancia no constituyen contraindicación.
De ser posible, evitar el uso de frascos multidosis, que contienen timerosal como conservante.

A partir de que semana de gestación se indica la vacuna?
Luego de testeo de antígeno de superficie (HAgs) para descartar portación
1- Iniciar esquema de vacunación, de tres dosis.
2- Si ya trae dosis previas, se completará el esquema,independientemente del tiempo transcurrido desde la ultima dosis recibida.
3- Si ya tiene esquema completo, no hacen falta nuevas dosis.

Por que se recomienda aplicarla luego del primer trimestre del embarazo?
Las vacuna contra hepatitis B al ser inactivada no esta contraindicada y es segura en cualquier momento del embarazo para el feto y la madre.La recomendación de aplicarla luego del primer trimestre se relaciona mas con evitar la asociación temporal por si hay complicaciones inherentes al embarazo en ese periodo.

Si no se dispone de otra presentación, que no sea frasco multidosis (que contiene timerosal), perdemos la oportunidad de vacunación contra hepatitis B a la embarazada ?
Por supuesto siempre es importante no perder ninguna oportunidad para iniciar y completar los esquemas de vacunación y, siempre teniendo en cuenta la situación clínica del paciente. En el caso de la embarazada, de existir riesgo de contagio de Hepatitis B se vacuna con cualquiera que se cuente, de no haberlo puede vacunarse en el puerperio inmediato. La CONAIN, en el 2015,emitió un memorándum en el que se recomienda dado el alto riesgo de transmisión vertical,la consecuencia en los recién nacidos y el perfil de seguridad de la vacuna,no perder oportunidad de vacunación contra Hepatitis B,incluyendo el uso de frescos multidosis.

Se puede poner la vacuna HB que viene en frasco multidosis por el timerosal?
Las mujeres embarazadas pueden recibir cualquier vacuna de HB disponible incluyendo las presentaciones en frasco multidosis, aun cuando contengan trazas de etilmercurio (timerosal), por el perfil de seguridad demostrado y la experiencia de décadas de uso de vacunas que lo contienen.


Recién nacidos

Si un niño solo recibió 3 dosis a los 2,4,6 meses pero no recibió de RN. Debe recibir de niño o adolescencia otra dosis?
El esquema de 4 dosis con la monovalente en el RN y luego a los 2, 4 y 6 meses con la penta es suficiente y en caso de no haber recibido la dosis al nacer y tener las dosis a los 2,4 y 6 meses, el esquema esta completo. La dosis monovalente al nacer tiene el propósito de disminuir el riesgo de transmisión si la madre fuera portadora al momento del parto. Es decir, si el lactante tiene 3 dosis con la pentavalente, se considera completo el esquema contra HB.

Cuanto tiempo después del nacimiento tiene que pasar para aplicar la vacuna de HB?
Inmediatamente de nacido el niño puede ser vacunado. En el caso de la vacuna de Hepatitis B es una recomendación como norma de recepción aplicar en un muslo (vasto externo) konakión y en el otro la vacuna de hepatitis B. SI la mamá es positiva ademas debe recibir inmunoglobulina especifica para hepatitis b dosis acorde al peso del bebé (0,06 xkg)

En que casos no se coloca la vacuna de HB al RN? Solo se contraindica la vacunación cuando el niño nace deprimido grave u otras circunstancias de riesgo de vida, rápidamente se lo debe reanimar y es la prioridad, entonces cuando se estabiliza puede ser vacunado.. En los recién nacidos con peso menor de 1500 gramos, cuya madre es HBsAg negativa, no es necesario indicarle la dosis HB neonatal. Este bebé debe ser vacunado a los 2, 4 y 6 meses.

Pasadas las 48 horas del parto y no se aplico vacuna de Hepatitis B, se vacuna igual?
El objetivo de aplicar la vacuna de HB en las primeras 12 hs de vida es prevenir la transmisión perinatal. No hay contraindicaciones para aplicarla más allá de las 12 hs de vida, pero se habrá perdido la oportunidad de evitar dicha transmisión. En bebes de 30 días o más directamente comienzan a vacunarse con las vacunas combinadas a partir de los dos meses de edad (edad mínima 6 semanas).

Cómo se continua el esquema en RN que no recibieron HB neonatal?
El esquema recomendado de vacuna HB en lactantes es de un total de 4 dosis, cuando luego de la dosis neonatal se continúa con vacuna HB combinada, 3 dosis de Pentavalente a los 2-4 y 6 meses.
Pero, si por algún motivo no se hubiera aplicado la vacuna monovalente al nacer (ej. madre estudiada con AgHBs negativa o niño proveniente de otro país en donde no se administra la dosis neonatal), se recomienda aplicar 3 dosis de vacuna HB (monovalente o combinada) a los 2, 4 y 6 meses de vida. No es necesario indicarles una 4ta dosis, porque a la edad en que empezaron el esquema HB se logra inmunidad duradera sólo con 3 dosis.

Si un recién nacido recibe su dosis antes de las 12 horas de vida y por equivocación una segunda dosis de vacuna de Hepatitis B monovalente. Se completaría los esquemas de pentavalente en las edades recomendadas o cual sería la conducta?
Si la segunda dosis de vacuna HB es administrada con un intervalo menor al mínimo recomendado (el intervalo mínimo entre 1ra y 2da dosis es de 1 mes), ésta última debe ser considerada como NO válida y se debe completar el esquema con pentavalente a los 2-4 y 6 mes.

A un RN se le administró, en maternidad, por error, la primera dosis del calendario con VHB tipo adulto. ¿Qué riesgo corre el RN. Se debe tomar alguna precaución con siguientes dosis?
Si un bebé recibe por error una dosis de vacuna de hepatitis B tipo adulto, ésta debe de contabilizarse como válida y no precisa repetirla. Al tratarse de una vacuna muy segura no se esperan reacciones adversas infrecuentes. La siguiente dosis debe administrarse según el esquema.

Si la madre tiene serología positiva, se le debe hacer gammaglobulina y vacuna hepatitis b a ella y al bebe?
Si la madre es HBsAg positiva se debe proteger al bebé con gamaglobulina hiperinmune antihepatitis B (0.5 ml) y vacuna HB dentro de las 12 hs de vida, (lo más rápido posible dentro de las 72 hs),ademas realizar los controles serológicos.
La serología HBsAg positiva de la madre indica infección aguda o crónica, por lo tanto no tiene indicación de IgHB ni vacuna HB.

Que sucede si el papa es +?
Si el padre conviviente es HBsAg positivo, el bebé debe recibir IgHB y vacuna HB de acuerdo al calendario.

En caso que la madre sea HBsAg positiva y no ha recibido alguno adecuadamente inmunoglobulina y vacuna, puede amamantar a su hijo?
La lactancia materna de una madre HBsAg positiva, no parece aumentar el riesgo de transmisión. Cabe recordar que el lactante por ser hijo de madre portadora, debe recibir en forma apropiada la profilaxis con vacuna HB e IgHB.

Que controles se realizan en el bebé de madre HBsAg+ que recibió HB y la gammaglobilina?
El control con anti-HBs y HBsAg en un lactante hijo de madre HBsAg positiva, que recibió IgHB y esquema de vacuna HB, debe realizarse entre los 9 y 12 meses de vida (nueva recomendación ACIP 2018). Hasta el año pasado se recomendaba realizar estos estudios entre los 9 y 18 meses y resulta positivo el HBsAg, se debe realizar nuevo dosaje de 6 meses más tarde para detectar posibilidad de portación.


Adultos
Si de niño han recibido el esquema completo de vacuna Hep B: Recién nacido antes de las 24 horas de nacido, luego pentavalente o quíntuple a los 2, 4, 6 meses, Es necesario reforzar con mas dosis?
Las personas inmunocompetentes que hayan completado el esquema de vacunación HB no requieren refuerzo. Es decir, el adolescente que tiene constancia de un esquema completo HB aplicado en la niñez, no requiere refuerzo ni nuevo esquema. Existe memoria inmunológica de lo que recibió en la niñez.

Un paciente adulto que se aplica primer dosis de vacuna hepatitis B, se lo cita en 30 dias y no regresa hasta un año o más. Se les realiza 2da dosis de hepatitis B y cuando lo cita para la 3 dosis?
En estos casos no se reinicia el esquema, debe continuar con la segunda dosis y citar en dos meses para la 3ra dosis, respetando el intervalo mínimo entre la 2da y 3ra dosis de hepatitis B. (2 meses).

Un joven de 17 años recibió 1ºdosis de hepatitis B a los 4 años, la 2º dosis a los 8 años. Aplicamos al 3º dosis, pese al tiempo transcurrido entre la 1º y 2da?
Se completa el esquema de 3 dosis aunque haya pasado tanto tiempo, no se reinicia la vacunación.

En un paciente que quiere completar esquema de hepatitis b, dice que la primera dosis se la aplicó hace 10 años, no tiene carnet y nunca completo el esquema, se inicia el esquema? Si existiera constancia de esa primera dosis de vacuna HB aplicada hace 10 años, se debe completar el esquema indicando la segunda dosis en esa consulta y la tercera dosis 2 meses después. Pero si no tiene carnet, ni ningún otro registro que dé constancia de esa dosis, se debe iniciar el esquema HB completo.

Si un paciente se aplicó la 1er dosis y luego pasó un año y vuelve para continuar con el esquema, cuando sería la 3er dosis?
Cuando se trata de esquemas atrasados siempre es de utilidad consultar la tabla de intervalos mínimos recomendados entre dosis.
Para el caso de hepatitis b el intervalo mínimo entre la segunda y tercer dosis es de 2 meses (siempre y cuando hayan transcurrido 4 meses de la primer dosis aplicada).

Cuales son los esquemas alternativos ? Los esquemas alternativos al esquema clásico (0-1 y 6 meses) son 0 - 1 ó 2 y 4 meses, pero tenga en cuenta que acortar los intervalos entre la primera y última dosis pueden resultar en menor inmunogenicidad. Otras opciones para aquellos que tengan alta probabilidad de exposición inmediata es el esquema acelerado, donde se administran tres dosis con intervalo de un mes siendo necesaria una cuarta dosis a los 12 meses. Ej: viajeros a zonas de alta prevalencia de infección crónica por Hepatitis B (⇒ 2%).

Cual es la edad máxima para la aplicación de vacuna Hepatitis b?
La vacuna vacuna hepatitis B se puede aplicar en cualquier momento de la vida, no hay edad máxima.
En Argentina esta indicada la vacunación universal. Si se considera que los adultos pueden necesitar diálisis, intervenciones, transfusiones, son diabéticos, etc, esta fuertemente recomendada.

Si contamos solo con dosis pediatricas de hepatitis B, podemos vacunar a un adulto?
Frente al objetivo que es proteger al individuo si no contamos con la dosis de adulto, pueden usarse dos pediatricas. Sin cargar en la misma jeringa, debe administrarse en dos pinchazos.

Que sucede si se vacuna con HVB a una persona que es portadora del virus de la hepatitis B? Cambia su estado?
La persona que tiene antecedente de infección por VHB, no necesita vacunación HB. Pero es importante tener una constancia segura de este antecedente (estudios de HBsAg, anti-HBs y anti-HBc).
La vacuna no cambia su situación ni la empeora. No tiene ningún efecto sobre el estado de portador, el paciente ya está infectado con el virus. Cuando se vacuna en sucio (es decir sin testear antes) se lo hace teniendo en cuenta la prevalencia de la enfermedad en una población Es así que para Argentina Hep B es una enfermedad de baja prevalencia y vacunamos sin testeo previo a la población general SOLO testeo previo en ciertas circunstancias (trabajador de salud de +de 5 años,inmunocomprometidos,politransfundidos entre otros, para no perder oportunidad de diagnostico.
1)Si la persona vacunada tuvo hep B podrá quedar como inmune no portador y al aplicarle la vacuna estimularás la respuesta inmune pero ya es inmune por haber padecido la enfermedad (si lo testearas encontrarías): anticuerpos anti core IGM(-) anticore IGG(+) antigeno de superficie(-) y anticuerpos antiantigeno de superficie(+) NO CONTAGIA.
2)Si la persona vacunada tuvo hep B podrá quedar como inmune portador y al aplicarle la vacuna estimularás la respuesta inmune pero ya es inmune por haber padecido la enfermedad (si lo testearas encontrarías: anticuerpos anti core IGM(-) anticore IGG(+) antigeno de superficie(+) y anticuerpos antiantigeno de superficie(+), en este caso a pesar de la vacuna continua su estado de portación y sigue contagiando SI CONTAGIA.

Consulto por una paciente que visitó a su medico clínico quien le dijo que no se vacune con hepatits b por su higado graso, que esto podría llegar a hacer una hepatitis por causa de la vacuna
Bajo ningún concepto la vacuna de HB puede producir hepatitis!!! , tenga en cuenta además que cualquier hepatopatía puede verse agravada si el paciente adquiere hepatitis , este paciente debe vacunarse.
La vacuna de hepatitis B en Argentina es obligatoria para todos los grupos etarios , no requiere de orden médica para su aplicación.
Transmita al grupo la información para que no queden conceptos tan groseramente erróneos, sería interesante que se contacten con el médico para transmitirle la información correcta.

En el caso de los paciente inmunocomprometidos, con esquema completo de vacunación y que no generaron anticuerpos. Se tiene que revacunar con esquema completo o solo aplicar una dosis?
Los pacientes que tienen indicación de estudios serológicos postvacunación, como los pacientes inmunocomprometidos (incluidos HIV), que no respondieron a la 1er serie, deben recibir 2da serie de vacunas HB (6 dosis en total) y luego realizar test serológico antiHBs. Si es nuevamente negativo, es un no respondedor y no tiene indicación de recibir más dosis de vacuna HB. En estos pacientes con inmunidad comprometida y que presentan riesgo aumentado de infección HB, aunque inicialmente tengan una serología antiHBs positiva, debe ser evaluada la necesidad de dosis refuerzo realizando medición de anticuerpos anualmente. Se deben vacunar si la concentración de antiHBs es <10 mUI/ml.

Paciente oncológico en tratamiento, con serología negativa. Se debe vacunar?
Los pacientes con enfermedad oncológica tienen especial indicación de vacunación HB. Luego de completado el esquema se debe realizar serología antiHBs para evaluar seroprotección.

Paciente adulto sin factores de riesgo ni comorbilidades que concurre con lab. serologías HBV neg (sin acs anti HbsAg), qué conducta debe tomarse? debe recibir un refuerzo de vacuna HBV? reiniciar el esquema de vacunación? En tal caso, se hace nuevo control de serologías?
1) Un adulto sano sin factores de riesgo no requiere dosaje de Ac Anti HbsAg (control post vacunación).
2) Siempre revisar que cuando se solicite porque corresponde, sea dosaje de Anticuerpos anti HbsAg cuantitativo y no Anticore que es el error más frecuente,
3) Si en este caso los resultados de anticuerpos antiHbsAg son menores de 10 UI/ ml yo revisaría la certificación de su esquema previo (carnet/ HC) , cantidad de dosis, sitio de aplicación, etc iniciaría un esquema de 3 dosis sin control posterior ya que no pertenece a grupos de riesgo.
Hay que recordar que mas allá de la respuesta de Ac en un individuo sano existe la respuesta celular de memoria que no se evidencia en laboratorios de rutina.

Personal de la salud
Al personal de salud vacunado hay que solicitar antiHBs para saber si hay que revacunar. O con esquema completo no seria necesario.
El personal de salud (PS) es considerado un grupo con riesgo aumentado de exposición, por lo que se recomienda realizar prueba antiHBs cuantitativa luego de completado el esquema de vacunación HB. En relación a la necesidad de revacunación:
El PS con prueba anti-HBs ≥10 mUI/ml después de recibir el esquema de vacunas primario se considera inmune. Las personas inmunocompetentes tienen protección a largo plazo y no necesitan más pruebas periódicas para evaluar los niveles de anti-HBs.
El PS con prueba anti-HBs <10 mUI/ml después de recibir el esquema primario debe ser revacunado. Para éstos, la administración de un segundo esquema completo, seguido de pruebas anti-HBs 1-2 meses después de la dosis final, suele ser más práctica que la realización de pruebas serológicas después de cada dosis adicional de vacuna. Para documentar el estado de protección del PS para futuras exposiciones, se debe realizar la prueba anti-HBs 1-2 meses después de la última dosis de vacuna.

Quienes fuimos vacunados para hep B en la adolescencia, con esquema completo y dosaje de Ac >10 UI/ml en su momento (o sea respondedores), y ahora somos Personal de Salud, deberíamos volver a dosar Ac y en caso de ser <10UI/ml revacunar? o nos consideramos completamente vacunados y respondedores?
Se recomienda realizar el estudio anti-HBs después de 1-2 meses de la última dosis de un esquema completo, con el fin de optimizar los resultados de la prueba. Si el estudio se realiza con un intervalo mayor (por ej. varios años después de la última dosis), existe la probabilidad de que el resultado sea ≥10 mUI/ml, pero si el resultado es negativo (<10 mUI/ml) no necesariamente significa falta de inmunidad. Recordemos que los anticuerpos pueden bajar a lo largo del tiempo, incluso a niveles no detectables, pero sin embargo persiste la inmunidad duradera de tipo memoria.
El PS con prueba anti-HBs ≥10 mUI/ml después de recibir el esquema de vacunas primario se considera inmune. Las personas inmunocompetentes tienen protección a largo plazo y no necesitan más pruebas periódicas para evaluar los niveles de anti-HBs.
Se recomienda realizar estudios serológicos previos a la vacunación para conocer el estado inmunitario del huésped en los grupos que tienen un mayor y continuo riesgo de infección por el VHB. Estas pruebas pueden reducir los costos evitando la vacunación de personas que ya son inmunes. Pero si existen dificultades para la realización de estos estudios, pudiendo retrasar la vacunación, es importante considerar que la vacuna HB no les va a ocasionar mayor riesgo de eventos adversos.

El esquema acelerado de antiHepatitis B, de 3 dosis 0-7-21 ó 30 para el personal altamente expuesto, es en días?
Sí, el esquema acelerado de 3 dosis 0-7-21 ó 30 no respeta los intervalos mínimos entre dosis, por tal motivo se completa el esquema con un refuerzo al año de la primera dosis.


Dosis y edad de corte

La edad de corte para la vacuna de HB, varia según el laboratorio productor. Biovac 11 años; Engerix B 19 años; Hepativax 15 años. Las normas mencionan que la edad de corte es 19, o sea que a partir de los 20 se aplica la dosis de adulto. Por otro lado se acepta estas vacunas son intercambiables. Estas situaciones generan confusión respecto que parámetro tomar, mas aun cuando por motivos de disponibilidad se intercambian marcas.Que criterio se debiera tomar?
Independientemente de los puntos de corte de los prospectos, según las normas de Argentina y las recomendaciones internacionales, se debe administrar dosis pediátrica de vacuna HB hasta los 19 años inclusive.

El criterio de edad de corte es independiente de la formulación de la vacuna y de las indicaciones del laboratorio productor?
La dosis pediátrica de vacuna HB (0,5 ml) puede contener 5 ó 10 μg según el laboratorio productor. Se indica hasta los 19 años de edad. La dosis de adultos (1 ml) que puede contener 10 ó 20 μg según el laboratorio productor, se indica a partir de los 20 años de edad.

No es coincidente lo indicado en algunos prospectos, con lo recomendado por las normativas
Los prospectos son aprobados por organismos regulatorios (ANMAT, FDA, EMA), sin embargo la autoridad sanitaria o los comités de inmunizaciones (Ministerio de Salud a través de la CONAIN ; SAP en Argentina, ACIP en USA,ATAGI en Australia) pueden realizar indicaciones específicas que no necesariamente coincide con el prospecto y que son las que regulan las conductas a seguir, en Argentina y USA.
Recién nacidos, lactantes, niños y adolescentes hasta los 19 años (5 o 10 μg según laboratorio productor).
Adultos a partir de los 20 años): (10 o 20 μg según laboratorio productor).

El peso del paciente, es un factor que determine la dosis?
Las dosis no están relacionadas con el peso.

Existe alguna variación según la marca comercial utilizada?
Todas las vacunas HB de los diferentes laboratorios se elaboran por ingenieria genética, son inmunogénicas y seguras. La carga antigénica y otros aspectos inherentes a la elaboración pueden variar entre las diferentes marcas (ej. la presentación pediátrica de HBVAX de Merck de 5 mcg y las presentaciones pediátricas de Glaxo, Sanofi, Cassara, etc. de 10 mcg) pero la respuesta inmunitaria de todas es semejante.

Nos ha llegado una indicación de aplicar vacuna dos dosis de antihepatitis B 20μg una en cada brazo. Es correcto?
En determinadas circunstancias está indicado aplicar el doble de la dosis recomendada.
Los adultos con insuficiencia renal crónica y dializados deben recibir el doble de la dosis de vacuna de HB
Doble dosis: 20 μg (hasta los 19 años inclusive)
40 μg (a partir de los 20 años)
En pacientes que están en diálisis y tienen fístula, se recomienda no usar ese brazo para aplicar vacuna x lo que puede ponerse una en un brazo y otra en el muslo o 2 en el mismo brazo 40 ug corresponde a 2 ml generalmente la masa muscular de un adultos no ofrece dificultades para este volumen. No hay inconvenientes en aplicar 2 cm IM en un adultos. Otra alternativa es 1 ml en un sitio y a los 2,5 cm de distancia la otra dosis de 1 ml.


Profilaxis post-exposición

Con respecto a las recomendaciones para la profilaxis contra el virus Hepatitis B (VHB) luego de la exposición percutánea o de mucosa a sangre o a fluidos corporales en una fuente no testeada o desconocida en la persona expuesta no vacunada o con esquema incompleto. A demás de iniciar o completar esquema de vacunación. Se debe administrar IgHB.
Luego de la exposición percutánea o de mucosa a sangre o a fluidos corporales de una fuente no testeada o desconocida en una persona expuesta no vacunada o con esquema incompleto, se debe iniciar o completar esquema de vacunación. La vacunación precoz es una medida preventiva altamente eficaz como profilaxis postexposición así como ocurre en la profilaxis de la transmisión vertical (recordemos el sentido de la dosis neonatal).

Que conducta se debe seguir ante un personal de salud que le falta una dosis de vacuna de Hepatitis B y sufre un accidente cortopunzante?
Cuando un personal de salud, que tiene vacunación HB incompleta, sufre un accidente cortopunzante, es necesario conocer la condición de portación HBAg de la fuente. Si ésta es positiva, la persona debe recibir IgHB y completar el esquema HB. Y si la fuente es negativa o no puede ser testeada, la persona debe completar el esquema de vacunación HB.

Cómo se procede con respecto a la profilaxis posteposición para hepatitis B, en el caso de una niña de 4 años con accidente con aguja (desconocida) en la vía pública hace 4 días, con carnet de vacunas completo.
Si una persona de la comunidad (es decir, sin riesgo ocupacional) con esquema completo HB documentado, presenta un accidente corto-punzante en vía pública (fuente HbsAg desconocida), no tiene indicación de gamaglobulina ni vacuna HB.
Es importante tener presente algunos conceptos:
- Las personas inmunocompetentes que recibieron el esquema completo (como el caso planteado), no requieren refuerzo.
- No es necesario el dosaje de anti-HBs luego de una inmunización de rutina, salvo en aquellas personas cuya respuesta puede ser variable o estén en riesgo aumentado de exposición.
- El dosaje de anti-HBs se debe realizar entre 1 y 2 meses después de la última dosis del esquema primario de vacunación, debido a que los anticuerpos pueden bajar a lo largo del tiempo, incluso a niveles no detectables, pero sin embargo persiste la inmunidad duradera de tipo memoria.
- La posibilidad de ser no respondedor es mayor cuando se inicia el esquema en edades mayores (además de otros factores, que pueden disminuir la seroconversión).

hepatitis_b.1526784820.txt.gz · Última modificación: 2018/06/29 23:53 (editor externo)